成人直播
简体版
|
繁体版
支持IPv6
无障碍
集
成人直播
成人直播概况
政府信息公开
网上办事
药品
医疗器械
化妆品
智慧监管
18659697
成人直播 广西壮族自治区发展和改革委员会关于印发广西药品安全“十四五”规划的通知
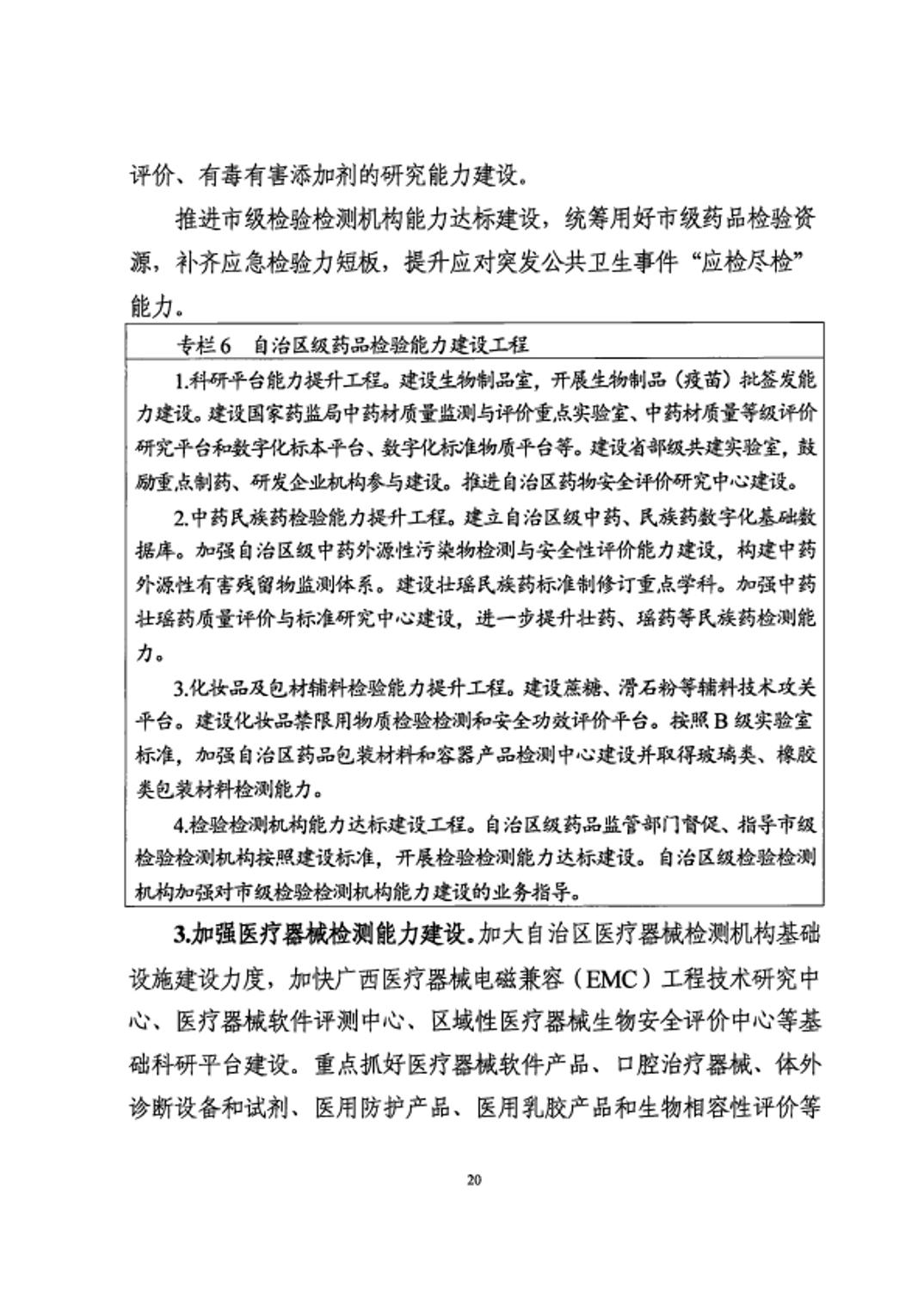
20
规划财务处
2024-07-08
207213
中长期规划
当前位置:
成人直播
>
政府信息公开
>
法定主动公开内容
>
规划计划
>
中长期规划
成人直播 广西壮族自治区发展和改革委员会关于印发广西药品安全“十四五”规划的通知
2024-07-08 17:40 来源:规划财务处
分享
微信
头条
微博
空间
qq
【字体:
大
中
小
】
打印
成人直播 广西壮族自治区发展和改革委员会关于印发广西药品安全“十四五”规划的通知 - 中长期规划 - 成人直播 网站 - zbcr.net
文件下载:
关联文件: